Instance Verification Kit (IVK)

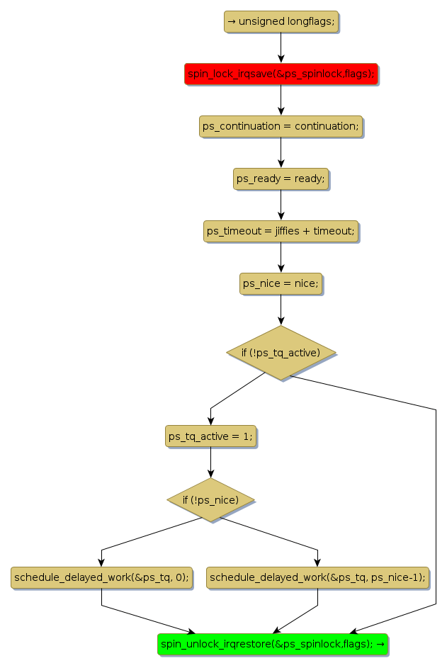
spin lock @ [1495+38+/linux-3.19-rc1/drivers/block/paride/pseudo.h]
Instance Signature: ps_spinlock

The Matching Pair Graph:


Function Name
Control Flow Graph (CFG)
Events Flow Graph (EFG)
Source Correspondence
ps_set_intr [1379+11+/linux-3.19-rc1/drivers/block/paride/pseudo.h]